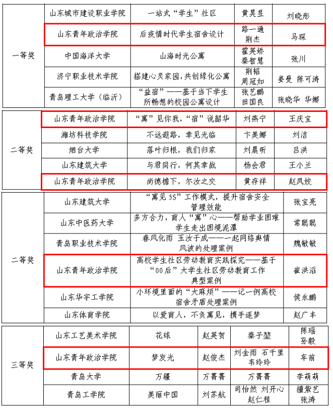
近日,山东省教育厅公布2022年高校“公寓的故事”主题系列活动评选结果。在此活动中,我校获得公寓工作案例二等奖1项,公寓文化活动文艺展演三等奖1项,征文二等奖2项,公寓设计大赛一等奖1项。


学校高度重视学生公寓管理工作,始终贯彻“安全至上、学生至上、服务至上”的理念,不断探索、实践学生公寓管理的有效途径,围绕“内强素质、外塑形象,共创学习型安全、健康、文明生活园区”主题,坚持“三全育人”“五育并举”,全面提升学生宿舍管理质量内涵。
下一步,学校将从管理体系、运行模式、服务保障等各个方面全面加强学生社区建设,继续创新实践,提高学生公寓的管理水平和服务质量,全面推进“一站式”学生社区综合管理建设,把学生公寓打造成为学生党建前沿阵地、“三全育人”样板高地,为创建“安全、文明、和谐、温馨”的育人环境、落实立德树人根本任务提供坚强有力保障。