12月26日下午,温永慧工作室在第四会议室召开2017年工作总结暨2018年工作研讨会,学生工作处处长雷文庆到会指导工作,工作室全体成员参加会议。
会上,温永慧介绍了参加山东高校辅导员名师工作室2017年度考评工作中汇报答辩情况,全面总结和分析了2017年工作室取得的成绩和存在的问题。雷文庆为工作室新加入的成员颁发了聘书,他指出,温永慧工作室在山东高校辅导员名师工作室2017年度考评工作汇报答辩中,工作室建设立足服务学生成长发展、逐渐形成的体系化的实践服务专题、开展的实践服务活动及取得的成效、建设研究的阶段性成果、目前产生的影响获得了专家组的高度认可,他希望温永慧工作室在2018年工作中要根据专家组提出的指导性意见进一步总结经验,深化工作室建设,最终形成具有推广价值和示范意义的应用成果,把工作室真正建设成体现学校特色,代表学校水平,具有示范效应的辅导员名师工作室。
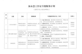
温永慧工作室自建设以来,紧紧围绕运用社会工作的方法服务学生成长发展,以积极探索、加强和改进大学生思想政治教育工作的新路径、新方法为总体目标,坚持实效导向,注重内涵建设,科学谋划工作室建设,注重优化资源,积极获取上级主管部门、学科专业和相关院部多方支持。工作室按照第一年着重夯实基础建设,围绕实践服务进行探索的建设规划有条不紊地开展各项工作。工作室成员左宝宝说:“工作室建设一年多以来,从工作室成员立足学生需求来讨论、设计服务活动到与各学院联系、全校招募推进、组织、实施活动的过程中,自己在学会运用新方法开展工作的同时不忘传统的学生工作方法,将二者有机结合运用到自己的日常工作中,更好地促进了工作的开展。我们最大的快乐就是通过努力能值得学生信赖,学生通过参与活动能有获得感,而我们辅导员自身也在不断地成长。”

针对2018年工作谋划,工作室成员积极建言献策,经过充分研讨,温永慧工作室将按照《温永慧工作室中长期建设方案》的预定目标和工作规划,继续立足于服务学生成长,提升工作室内涵建设,丰富建设内容,打造精品项目,为学生提供优质服务;进一步强化团队成员的自身建设,加强工作研究,提升应用效度,深入探索社会工作方法与学生工作方法实现有效互动、融合、共生的创新路径,为培育形成为广大辅导员提供运用专业方法解决学生不同阶段典型问题的工作指导手册奠定坚实基础,更好地发挥工作室对提升学校大学生思想政治教育实效性的价值作用。